2022中考资讯
2022中考分数线
2022中考成绩查询
2022贵港中考政策方案
更新时间:2022-5-14 20:44:07 作者:佚名 信息来源:网络
2022贵港中考政策方案
贵港市2022年初中学业水平考试
(一)考试科目、内容及时间安排
1.考试科目。2022 年“初中学考”统一考试科目为:语文、数学、英语、物理、化学、道德与法治、历史、生物、地理、体育与健康等 10 个科目。生物、地理两科在八年级下学期考试。体育与健康科测试项目为 50 米跑、立定跳远和原地正面双手头上掷实心球等三项,每项赋分 20 分,三项满分合计 60 分;物理、化学实验技能考试每项满分为 15 分,共 30 分,计入“初 2中学考”总成绩。八年级生物、地理两科考试成绩按 30%计入本届学生“初中学考”总成绩。
2.考试内容。按照《义务教育课程标准》规定的内容,参照我市使用的义务教育课程标准实验教科书教材。
3.考试时间。笔试考试时间安排(具体见下图 )。体育与健康测试、物理和化学实验操作考试、自治区公办示范性普通高中体育特长生统一考试,具体时间由市招生考试院另行通知。
(二)考试方式
1.笔试科目:语文、数学、英语(包括听力)、物理、化学、道德与法治、历史、生物、地理等 9 个学科。
2.实验技能考试科目:物理、化学实验。
3.现场测试科目:体育与健康。
4.测试科目和综合素质评价:音乐、美术、信息技术三科采取以纸笔开卷考试和技能考试相结合的方式,由学校组织测试;学生综合素质评价仍按照《贵港市教育局办公室关于印发的通知》的规定执行,由学校组织实施。
(三)考试成绩的呈现
1.总成绩的呈现。考生总成绩以(包括各学科笔试、实验考查、体育考试成绩和地理、生物考试成绩折分、照顾加分等)A+、A、B+、B、C+、C、D、E 八个等级呈现,不公布考生笔试原始分数。各等级人数占考生总人数比例分别为:A+5%、A16%、B+21%、B20%、C+10%、C14%、D11%、E3%。如遇总分和学科等级完全相同的人数较多、难以区分时,在考生总分等级后面标注学生总成绩 3在本等级内的排序。
2.单科成绩的呈现。语文、数学、英语、物理、化学、政史(即道德与法治、历史两科合并的简称)等六个学科成绩分别以 A+、A、B+、B、C+、C、D、E 八个等级呈现,各等级人数占考生总人数比例也分别按照:A+5%、A16%、B+21%、B20%、C+10%、C14%、D11%、E3%划定,不公布考生的原始分数。全市“初中学考”成绩公布后,各初中学校(包括完全中学的初中部)对考试总成绩(D 等级及以上)、测试科目成绩和综合素质评价均合格的学生发放初中毕业证书(九年义务教育证书);考试不合格的和因特殊原因未参加考试的学生,由学校组织补考合格后发放初中毕业证书(九年义务教育证书),但不得向学生收费。
贵港市2022年高中阶段学校招生
(一)高中阶段学校招生计划。
2022年全市普通高中计划51000人(具体见下图),中等职业学校招送生计划为18500人,其中高中阶段建档立卡脱贫户专项招生计划为9400人,全市高中阶段毛入学率要达到92.2%以上,其中桂平市、平南县、港南区、覃塘区高中阶段毛入学率均要达到92.2%以上。今年我市继续推进消除高中大班额和大校额工作,全市所有普通高中高一起始年级原则上不得出现56人及以上的大班额,一律不得出现66人及以上的超大班额。严禁无计划招生、超计划招生和提前招生。继续落实自治区示范性普通高中招生指标分配到辖区内初中学校的比例不低于50%的要求(具体分配名额另文下达)。


(二)高中阶段招生范围。
全市所有公办、民办普通高中学校严禁跨市域范围招生(即严禁招收市外考生),民办普通高中与公办普通高中同步招生。为有效化解全市高中大班额问题,根据全市各县(市、区)高中学位资源不平衡的实际情况,统筹调剂各县(市、区)学位平衡。普通高中学校招生范围如下:贵港市高级中学面向全市招生;贵港市江南中学、贵港市达开高级中学、贵港市民族中学80%指标面向三区招生,20%指标面向桂平市和平南县招生;港北区高级中学、港北区贵糖高级中学90%指标面向港北区招生,10%指标面向港北区以外市内招生;港北区港口高级中学90%面向港北区招生,10%指标(专指体育艺术特长生)面向港北区以外市内招生;覃塘高级中学90%指标面向覃塘区招生,10%指标面向覃塘区外市内招生;港南中学90%指标面向港南区招生,10%指标面向港南区外市内招生;市属民办普通高中面向全市招生;县(市、区)属普通高中原则上在本县(市、区)招生,其中县(市、区)属乡镇高中如完不成招生计划的可有5%的指标面向辖区外市内招生。
(三)高中学校招生对象。
高中学校招生对象为:在本市参加“初中学考”总成绩D等级及以上、综合素质评价C等级及以上的本地户籍考生(外来人员子女在市辖区、桂平市和平南县参加“初中学考”的,不受户籍限制,与当地户籍考生同等对待)。民族班只面向农村少数民族考生招生。
(四)普通高中招生录取原则。
坚持综合评价、双向选择、择优录取的原则,把“初中学考”成绩、综合素质评价结果作为高中阶段录取的依据。其中报读市内自治区示范性高中的考生综合素质评价要求达到B等级及以上,报读非示范性高中的考生综合素质评价要求达到C等级及以上。
(五)招生录取管理。
全市普通高中、中职学校招生统一采取网上填报志愿,网上录取的方式,按照统一的招生时间开展录取工作。具体的招生录取办法见附件。严禁违规争抢生源、买卖生源、“掐尖”招生,严禁设立初高中“直升班”,严禁学校擅自招收已被其他学校审批录取的学生,严禁违规跨招生区域开展招生宣传,严禁以免学费、给予奖学金等不正当手段承诺招生,严禁公办学校与民办学校混合招生。
(六)高中自主招生管理。
公办自治区示范性高中可根据自身办学特色在学校招生区域内进行自主招生,自主招生人数不超过学校年度招生计划总数的5%。自主招生对象为在艺术、体育、科技等方面具有特殊潜能的特长生,其中,体育特长生“初中学考”体育测试成绩必须达一定条件才可参加体育特长生招录(具体要求另文通知);艺术、科技特长生须在初中学段内参加过县级及以上政府或职能部门举办的相关展示活动获得成果奖才可报名。体育特长生由市招生考试院统一组织术科测试,在5月份进行。艺术、科技特长生术科测试由教育行政部门统一组织,其中市直和港北区、港南区普通高中学校术科测试由市教育局负责组织,桂平市、平南县普通高中学校术科测试分别由桂平市教育局、平南县教育局统一组织。招生学校根据市教育局公布的特长生录取最低控制成绩等级、各项特长生招生计划、考生术科成绩综合确定拟录名单,并在校内公示,公示无异议后报贵港市“初中学考”和高中阶段学校招生工作领导小组审批。自主招生的学校于6月21日前将自主招生方案报市教育局审核批准后执行。招生方案和录取结果主动向社会公布。
(七)中等职业学校招生。
各中等职业学校要实行阳光招生,严格招生纪律,面向社会公开承诺诚信招生、阳光招生,规范招生简章,不得出现有偿招生,不得以虚假宣传和欺骗手段进行招生,不得滥发录取通知书。严禁中等职业学校与未经教育行政部门批准、不具备办学条件的各类办学机构开展委托招生或委托开展教育教学活动。
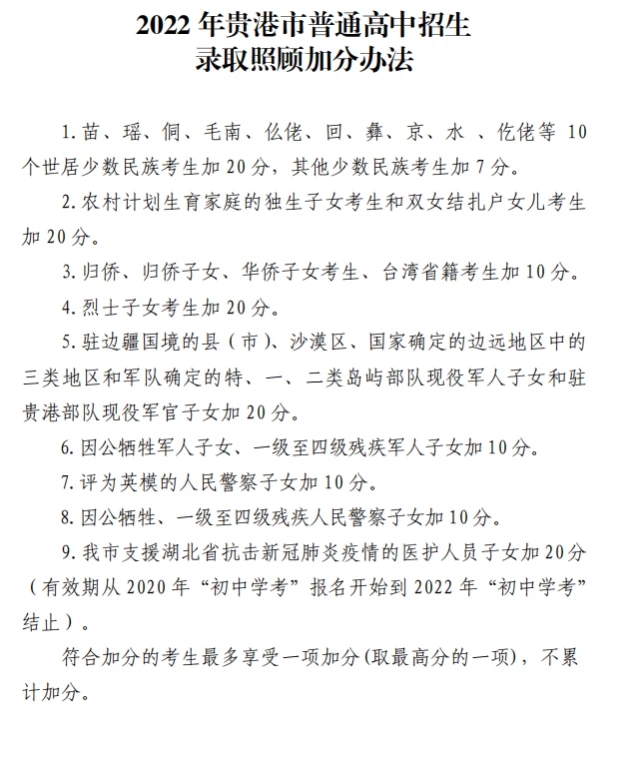
(十)普通高中民族班招生录取。
自治区教育厅下达我市民族班招生计划为340人。贵港市高级中学少数民族班计划招生100人,桂平市浔州高级中学少数民族班计划招生50人,平南县中学少数民族班计划招生50人,贵港市民族中学少数民族班计划招生140人。广西民族高中民族班面向贵港市招收少数民族考生20人。民族班招生纳入市“初中学考”和高中阶段学校招生工作统一实施,广西民族高中民族班面向全市招生,县(市、区)属公办高中学校民族班在本县域内招生,市属公办高中学校民族班在本市域内招生,主要招收农村少数民族考生,可单独编班,也可混合编班;报读民族班考生,高考时加分按《自治区教育厅等七部门关于公布〈广西壮族自治区普通高考加分调整方案〉的通知》执行。
(十一)建档立卡脱贫户专项招生。
各县(市、区)教育局、市直各学校要继续落实国家和自治区有关资助政策,对就读高中阶段教育学校符合条件的建档立卡脱贫户家庭子女免除学(杂)费,并给予国家助学金资助。各县(市、区)教育局要落实初中学校向高中阶段学校输送生源的任务,制定建档立卡脱贫户家庭初中毕业生的升学和送生计划,落实贫困生100%升学的帮扶责任,确定招收建档立卡脱贫户家庭初中毕业生的高中阶段学校和具体招生人数。
中考信息不断变化,精英中考网www.zhongkaow8.com提供的中考资讯、成绩查询、分数线信息仅供参考,具体以相关教育部门的信息为准!
