2021中考资讯
2021中考分数线
2021中考成绩查询
2021佛山中考政策方案
更新时间:2021-3-4 21:48:50 作者:佚名 信息来源:网络
2021佛山中考政策方案
《佛山市2021年高中阶段学校招生考试工作意见》正式公布!考试科目和时间如何安排?录取批次如何设置?非户籍人士子女报考需要哪些条件?一起来看看!
划重点:
1、中考科目的分值、顺序和时长保持不变,根据省考院统一安排,考试时间比去年延后6天。
2、面向全市招生的民办普通高中民办生(含特长生)由原第三批提升至第二批,按一定比例分配至每个区,面向区内招生。第二批结束后设置“普通高中补录”批次,公办高中面向区内、民办高中面向全市尚未被录取的考生统一征集志愿及补录。
3、增加优质学位全市共享,新增顺德区伦教中学传媒生面向全市自主招生,推进普通高中优质多样特色发展。
4、新增顺德区北滘中学在第一批面向全市招生,优化三龙湾高端创新集聚区教育布局。
考试科目和时间

(一)计入录取总分的考试科目
包括语文、数学、英语、物理、化学、道德与法治、历史和体育共八个学科。文化科满分660分,体育科满分60分,两项合计满分720分。
文化科目
语文、数学、英语、物理、化学、道德与法治、历史考试采用闭卷笔答方式,实行全省统一命题、统一考试时间,全市统一网上评卷和成绩公布。
考试时长
按全省统一安排执行,其中语文120分钟,数学、英语各90分钟(其中,英语科含听力考试约20分钟);物理、历史各80分钟;道德与法治、化学各60分钟。

分值计算
1.语文、数学、英语三科卷面满分各120分(其中,语文附加题得分记入总分,但全卷得分不得超过120分,英语科含听力考试30分);物理、化学、道德与法治、历史四科卷面满分各为100分。
2.语文、数学、英语、物理、化学五科按卷面分值计入中考总分;道德与法治、历史两科各按卷面分值的50%折算计入中考总分(卷面分值乘以0.5,再四舍五入取整数)。
体育科目
体育考试由市教育局统一组织和监督,各区按要求具体实施,详情点击这里。
经区批准体育项目考试免考生,须参加全市统一组织的体育基本知识理论考试,理论考试成绩按满分60分折算计入中考总分(卷面分值乘以0.6,再四舍五入取整数)。
(二)不纳入中考录取计分的科目
包括地理、生物、音乐、美术、信息技术、英语口语、综合实践活动等科目。由区教育局统一组织考试或考查。
(三)实验操作考试
物理、化学和生物实验操作考试成绩以等级呈现,分A、B、C、D四个等级,其中优秀为A级,良好为B级,达标为C级,缺考、考试不达标或没有参加过操作考试的为D级,记入考生档案,不与录取挂钩。具体组织考试和等级划分标准由市教育局另行制定并公布。
初中毕业生综合表现评定
初中毕业生综合表现评定结果作为高中阶段学校录取参考,国家示范性高中录取考生不低于B等级。录取投档同分比较,在相同录取政策前提下,根据综合表现评定由高至低等级优先次序录取。
报名和志愿填报
考生报名和志愿填报通过佛山市中考信息管理系统,实行全市统一网上操作,报名和志愿填报数据一经确认,任何部门、个人不得擅自修改。往届生及高中阶段学校的毕业生、结业生不得报考省一级公办普通高中。
录取批次设置
普通高中自主招生批次
包括3所卓越高中创建学校(佛山市第一中学、南海区石门中学和顺德区第一中学)、佛山市第三中学科技创新班、南海区狮山高级中学田径特长生、顺德区勒流中学武术特长生、顺德区伦教中学传媒特长生。同一所学校自主招生计划和体艺等各类特长特色类型招生计划合计数,不超过学校年度招生计划10%。
提前批次
包括佛山一中等9所学校(佛山市第一中学、佛山市第二中学、佛山市第三中学、南海区石门中学、南海区南海中学、顺德区第一中学、顺德区李兆基中学、三水区三水中学、高明区第一中学)的普通生(特长生)、指标生、指标生未完成计划转为普通生。
第一批次
包括面向全市招生的特长生(普通生);除提前批学校外面向全市招生的公办普通高中普通生;面向全市招生的民办普通高中公费生。
第二批次
包括区内招生公办普通高中(含普通生、指标生等);民办普通高中自费生(即原第三批民办普通高中民办生提升至第二批,按比例分配至各区,纳入各区面向区内招生计划,具体层次由各区根据实际设置)。
普通高中补录批次
包括公办普通高中剩余计划面向区内招生,民办普通高中剩余计划面向全市招生。
第三批次
包括面向全市招生的中高职教育贯通实验班、三二分段中高职衔试点;市中心业余体校高中班和市体育运动学校;面向全市招生的中等职业学校专业(含技工学校)。
第四批次
包括部、省属及外地在我市招生的和市、区属公民办中等职业学校(含技工学校)。具体层次由各区根据实际进行设置。
招生录取要求
1、不得以任何理由超计划、超班额招生,更不得无计划招生,未经市教育局批准列入招生计划的学校,不得擅自招生。原则上不得跨市招生。
2、严格落实公民办学校同步招生机制,合理设置普通高中录取最低控制分数线,各招生学校应按照考生志愿、考试成绩和综合表现评定等择优录取。
3、凡按志愿录取的考生,任何单位、学校或个人不得更改录取学校,不得对已被录取考生进行二次录取。凡录取后不报到的考生,视为放弃当年普通高中学校录取资格处理。
4、中等职业学校须优先录取当年参加中考的考生,本市中考落榜考生,有愿望到中等职业学校就读且招生学校仍缺额的,可实行集中录取、多次补录等灵活多样的招生办法。
5、允许中等职业学校在满足我市考生入学需求前提下,适度扩大招生范围,面向历届初中毕业生、未升学普通高中毕业生及退役士兵、进城务工人员及其随迁子女、返乡农民工、农村青年、下岗失业人员和在职职工等非应届初中毕业生群体招生,鼓励支持本市中等职业学校参加东西两翼、粤北山区、对口帮扶生源地高中阶段学校招生工作,在招生计划范围内实行注册入学。
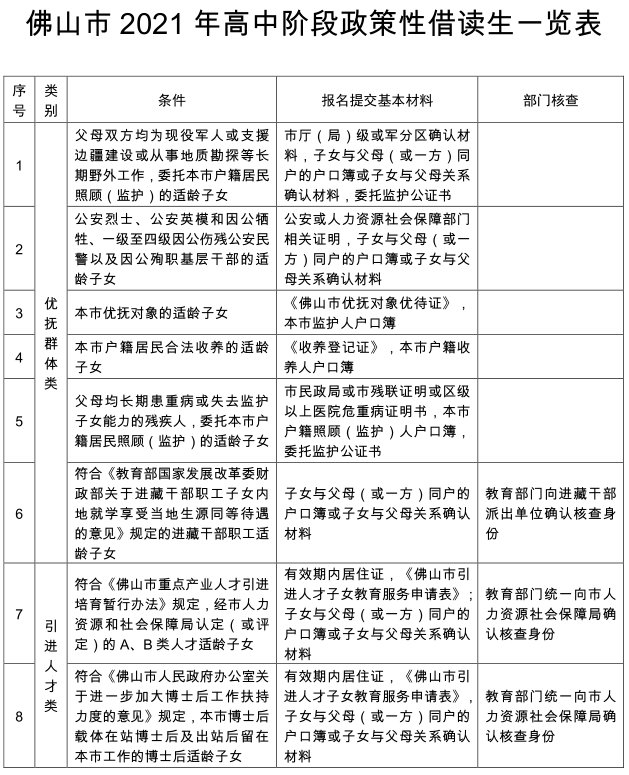
6、符合条件的进城务工人员和港澳人员随迁子女及非本市户籍政策性借读生,可与本市户籍毕业生享有同等报考资格。

中考信息不断变化,精英中考网www.zhongkaow8.com提供的中考资讯、成绩查询、分数线信息仅供参考,具体以相关教育部门的信息为准!
