2021中考资讯
2021中考分数线
2021中考成绩查询
开封市教育体育局关于2020年开封市市区普通高中招生工作实施方案
更新时间:2020-6-22 16:58:19 作者:佚名 信息来源:本站原创
开封市教育体育局关于2020年开封市市区普通高中招生工作实施方案
各区(不含祥符区)教体局,局属各中学,市区民办中学,河大附中:
根据《开封市教育体育局关于2020年普通高中招生工作的意见》(汴教体〔2020〕87号)精神,结合工作实际,特制定2020年市区普通高中招生工作实施方案(以下“市区”均不含祥符区)。
一、2020开封中考招生对象
(一)开封市市区初中学校在籍就读的应届初中毕业生。
(二)具有开封市市区常住户口,返汴应届初中毕业生和具有初中毕业学历的社会青年。
(三)非本市区户口,具有初中毕业学历的进城务工人员子女、军人子女、来汴投资人员子女及高层次人才子女。
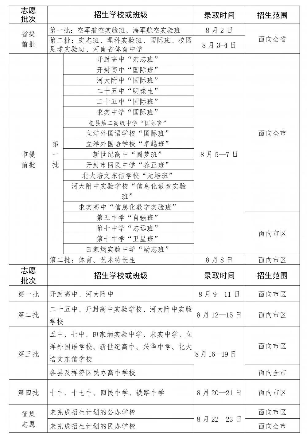
二、志愿学校批次设置
普通高中志愿设置共分六个批次,分别是省提前批(内设两批)、市提前批(内设两批)、市区第一批、第二批、第三批和第四批。

开封高中、开封高中实验学校、河大附中实验学校、二十五中、五中、七中、十中、田家炳实验中学、十七中、回民中学、铁路中学、新世纪高中面向市区招收体育、艺术特长生招生方案经市中招办审批同意后,在开封市教育体育网和招生学校校园进行公示。
三、志愿填报
考生在6月22—26日登录河南省高中阶段教育招生信息服务平台(zk.haedu.gov.cn)填报志愿。
志愿填报注意事项
考生可填报所有批次的志愿学校,也可以选择填报其中一批或几个批次的志愿学校,每个批次限报一个志愿。
填报省提前第一批“空军航空实验班”或“海军航空实验班”志愿的考生必须是已通过空军或海军体检定选的学生,其他考生填报无效。填报省提前第二批“校园足球实验班”志愿的考生必须是通过专业测试的学生,其他考生填报无效。
填报省、市提前批“宏志班”志愿的考生必须是建档立卡等家庭经济困难、品学兼优的应届初中毕业生(含非建档立卡的家庭经济困难残疾学生、农村低保家庭学生、农村特困救助供养学生),考生必须按文件要求提供相关资格审查材料,各初中毕业学校审查合格后并拍照上传所有材料到招生信息服务平台(zk.haedu.gov.cn),通过资格审定的考生方可填报志愿,参与录取。
报考“明珠生”、“卓越班”、“自强班”、“志远班”、“励志班”、“圆梦班”、“养正班”、“元培班”志愿的考生须提供贫困证明。
填报省、市提前批“国际班”及民办学校志愿的考生,一定要结合自己的经济承受能力,如被录取,必须按收费标准交费,不得放弃志愿。
填报体育、艺术特长生志愿的考生,须首先在原毕业学校进行特长生网上资格登记,并按照招生学校安排,参加特长生测试,成绩合格后方可参与特长生录取。
填报“河大附中实验学校、开封高中实验学校或各批次民办普通高中”志愿的考生,如被录取,应在接到通知后两日内按规定时间缴费报到。
填报普通高中志愿的考生,必须在“是否同意调剂”选项中填写自己的意见。填写“是(同意调剂)”或“否(不同意调剂)”,不填写意见视为不同意。
为维护志愿填报的严肃性,考生及家长均需在《河南省普通高中招生考试志愿表》上签字确认,任何手工改动志愿信息均视为无效,严禁任何单位和任何人强制或代替考生填报志愿。
四、考试
市区普通高中招生考试,由市中招办按照《开封市教育体育局关于2020年普通高中招生工作的意见》(汴教体〔2020〕87号)的考试方案统一组织。
需申请免英语听力测试的听力残疾学生,按照《开封市教育体育局关于2020年普通高中招生工作的意见》(汴教体〔2020〕 87号)的相关程序进行。
五、录取
(一)录取办法
普通高中录取实行分校划线、一次投档录取的办法,即根据普通高中招生计划和志愿考生的中招成绩一次性确定每个学校的录取名单和录取分数线。
(二)录取顺序
普通高中按照分批录取的顺序,依次为省提前批、市提前批、市区第一批、第二批、第三批、第四批的顺序录取。
省提前批,由省教育厅统一组织录取。市提前批、市区第一批、第二批、第三批、第四批以及征集志愿,由市中招办统一组织录取。考生达到其最前一批次志愿学校的录取要求,则被该校录取,不向后考虑其他批次志愿学校。考生一旦被某一所志愿学校正常录取,则概不退档,任何其他学校也不能再次录取。
在市区第一批、第二批、第三批和第四批的录取过程中,如考生填报前一批次志愿学校而未被录取,进入后一批次志愿学校录取时,需将总分一次性减少10分参与该批次录取。
开封高级中学、河南大学附属中学、开封市第二十五中学非提前批次的录取顺序依次为:正录生、分配生。
招生学校按照志愿考生的总分数(含照顾分)从高到低录取。如果多名考生出现总分数相同,则综合素质评定结果等级高者录取;如果仍旧相同,则单科成绩高者录取(单科比较时,先后顺序依次为语文、数学、英语、物理、化学、思想品德、历史)。
达到普通高中最低录取控制分数线而未被任何志愿学校录取的考生,可在全部批次录取结束后进行志愿征集,市中招办对提出征集志愿申请未完成招生计划的学校进行征集志愿填报,学校对志愿考生按中招成绩由高到低依次录取,一经录取,不再退档。之前已经被正常录取的学生不能参加征集志愿。
(三)分配生的录取
1.招收分配生的高中学校和享受分配生政策的初中学校
招收分配生的学校为开封高级中学、河南大学附属中学、开封市第二十五中学。
享受分配生政策的学校为市区所有初中学校。
2.招收和享受分配生的人数比例
三所高中招收分配生人数的比例为其招生计划的50%。
市区初中学校享受分配生的人数由市中招办根据向薄弱学校倾斜的政策和初中学校当年具备分配生资格的毕业生人数综合测算得出。
3.具有分配生资格的条件
考生需同时满足以下三个条件,才能具有分配生资格:
①须是具有市区初中毕业学校的正式学籍,且有完整三年在校学习经历的应届初中毕业生。
②综合素质评定总评必须在B级(含B级)以上。
③中招成绩在市区最低控制线以上。
休、留、转、复、返汴学生、社会类考生不具有分配生资格。
4.分配生的录取办法
①根据招收分配生学校的录取分数线,对分数线以下100分以内的有分配生资格的考生按照其毕业初中学校的分配生计划择优录取,总分相同时按照成绩排序规则择优录取。
②考生只有在首次填报招收分配生的高中学校(不含省、市提前批)时,才能享受分配生的录取资格。
③如果初中学校的分配生计划没有完成,空余计划转入相应高中学校的正录生计划。
④各初中学校分配生资格名单需在本校进行公示,公示无异议后,于8月2日前将名单纸质版加盖公章上报市中招办备案。拟录分配生名单在开封市教育体育网(jtj.kaifeng.gov.cn)予以公示2天,同时在市教体局、招生学校进行纸质公示。
⑤公示期内,经举报查实不具备分配生资格的考生,将取消分配生录取,同时在该生毕业学校进行补录。如超过公示期不再补录。
六、民办学校的招生
市区民办普通高中招生的相关要求按照《开封市教育体育局关于2020年普通高中招生工作的意见》(汴教体〔2020〕87号)的相关内容进行。
七、申请“宏志班”考生以及政策性照顾需提供的证明材料
申请考生需对应提供如下证明材料的原件和复印件(原件认定后退回,复印件存档):
1.“宏志班”考生需提供户口本,其中,建档立卡家庭经济困难的学生还需提供家庭扶贫手册,家庭经济困难残疾学生还需提供残疾人证,农村低保家庭学生还需提供家庭低保金领取证,农村特困救助供养学生还需提供河南省特困人员救助供养证。“明珠生”、“卓越班”、“自强班”、“志远班”、“励志班”、“圆梦班”、“养正班”、“元培班”参照以上要求。
2.公安英烈和因公牺牲伤残公安民警子女考生,按照省教育厅、省公安厅联合审批的子女教育优待名单集中办理。
3.归侨、侨眷考生提供凭省、市政府侨务办公室出具的《归侨侨眷证》或证明,台湾同胞投资者及随行眷属、所聘台湾管理人员子女考生提供市台办开具的台商身份证明、《台湾同胞投资证书》以及企业工商营业执照。
4.派驻各地进行艾滋病防治帮扶工作队员的子女考生,按照市艾滋病防治帮扶办公室审批的报名表集中办理。
5.少数民族考生提供户口本。
6.现役军人子女、现役驻豫武警部队子女、国家综合性消防救援队伍人员子女的考生,按照省教育厅、省军分区、省应急管理厅审批的报名表集中办理。
7.见义勇为死亡人员子女考生提供父(母)见义勇为死亡证明、父母结婚证及户口本;获得不同级别见义勇为荣誉称号人员及其子女考生提供相应级别的荣誉证书或证明、父母结婚证及户口本。
8.驻外使领馆工作人员随任子女考生提供驻外使领馆出具的《驻外使领馆工作人员随任子女回国证明》。
9.疫情防控一线工作的专家人才特别是医疗卫生工作者的子女考生,按照中共开封市委人才工作办公室审批的报名表集中办理。
10.高层次人才子女考生提供开封市委组织部人才科出具证明、父母结婚证及户口本。
11.孤儿考生提供民政部门出具的孤儿证明。
12.来汴投资企业人员子女考生提供市政府发放的开封市投资绿卡、父母结婚证及户口本。
所有照顾对象经市中招办核定后,其名单将在开封教育体育网上进行公示,接受学生、家长和社会的监督。
八、有关要求
举办各种类型班的和招收体育、艺术生的学校务必于考生填报志愿前将招生方案报市教体局审核并向社会公示。
凡超过规定时间的任何事项市中招办不再受理。
其他要求按照《开封市教育体育局关于2020年普通高中招生工作的意见》(汴教体〔2020〕87号)精神执行。
2020年6月16日


中考信息不断变化,精英中考网www.zhongkaow8.com提供的中考资讯、成绩查询、分数线信息仅供参考,具体以相关教育部门的信息为准!
