2021中考资讯
2021中考分数线
2021中考成绩查询
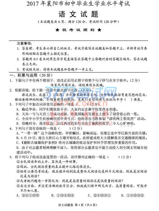
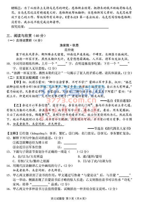
2017襄阳中考语文试卷试题及答案
更新时间:2017-12-17 8:44:52 作者:佚名 信息来源:本站原创
精英中考网消息:2017年湖北省襄阳市中考已经结束,很快又将一批新的初三考生即将参加2018中考,为了帮助广大师生更好的备考,小编收集整理了2017襄阳中考各科试题及参考答案,供广大考生参考,下面是2017襄阳中考语文试卷试题及参考答案


[NextPage]
精英中考网消息:2017年湖北省襄阳市中考已经结束,很快又将一批新的初三考生即将参加2018中考,为了帮助广大师生更好的备考,小编收集整理了2017襄阳中考各科试题及参考答案,供广大考生参考,下面是2017襄阳中考语文试卷试题及参考答案


[NextPage]
精英中考网消息:2017年湖北省襄阳市中考已经结束,很快又将一批新的初三考生即将参加2018中考,为了帮助广大师生更好的备考,小编收集整理了2017襄阳中考各科试题及参考答案,供广大考生参考,下面是2017襄阳中考语文试卷试题及参考答案


[NextPage]
精英中考网消息:2017年湖北省襄阳市中考已经结束,很快又将一批新的初三考生即将参加2018中考,为了帮助广大师生更好的备考,小编收集整理了2017襄阳中考各科试题及参考答案,供广大考生参考,下面是2017襄阳中考语文试卷试题及参考答案


中考信息不断变化,精英中考网www.zhongkaow8.com提供的中考资讯、成绩查询、分数线信息仅供参考,具体以相关教育部门的信息为准!
