2021中考资讯
2021中考分数线
2021中考成绩查询
2021惠安中考录取分数线
更新时间:2021-7-22 15:55:16 作者:佚名 信息来源:网络
2021惠安中考录取分数线
2021泉州中考惠安县高中录取分数线公布
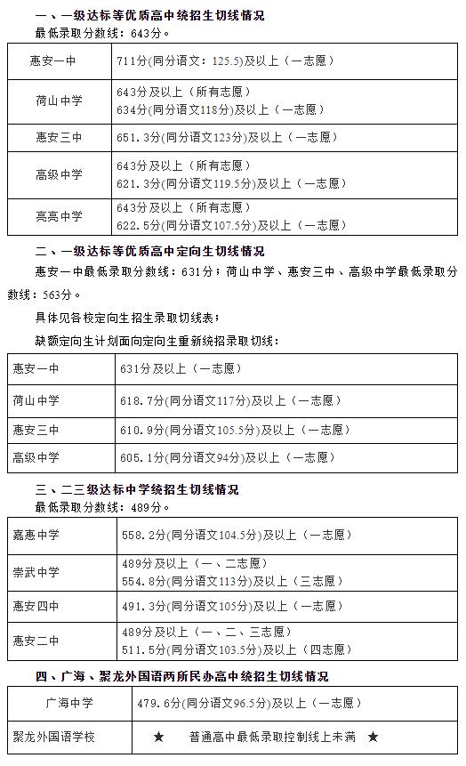
一、一级达标等优质高中统招生切线情况
最低录取分数线:643分。
惠安一中 711分(同分语文:125.5)及以上(一志愿)
荷山中学 643分及以上(所有志愿)
634分(同分语文118分)及以上(一志愿)
惠安三中 651.3分(同分语文123分)及以上(一志愿)
高级中学 643分及以上(所有志愿)
621.3分(同分语文119.5分)及以上(一志愿)
亮亮中学 643分及以上(所有志愿)
622.5分(同分语文107.5分)及以上(一志愿)
二、一级达标等优质高中定向生切线情况
惠安一中最低录取分数线:631分;荷山中学、惠安三中、高级中学最低录取分数线:563分。
具体见各校定向生招生录取切线表;
缺额定向生计划面向定向生重新统招录取切线:
惠安一中 631分及以上(一志愿)
荷山中学 618.7分(同分语文117分)及以上(一志愿)
惠安三中 610.9分(同分语文105.5分)及以上(一志愿)
高级中学 605.1分(同分语文94分)及以上(一志愿)
三、二三级达标中学统招生切线情况
最低录取分数线:489分。
嘉惠中学 558.2分(同分语文104.5分)及以上(一志愿)
崇武中学 489分及以上(一、二志愿)
554.8分(同分语文113分)及以上(三志愿)
惠安四中 491.3分(同分语文105分)及以上(一志愿)
惠安二中 489分及以上(一、二、三志愿)
511.5分(同分语文103.5分)及以上(四志愿)
四、广海、聚龙外国语两所民办高中统招生切线情况
广海中学 479.6分(同分语文96.5分)及以上(一志愿)
聚龙外国语学校 ★ 普通高中最低录取控制线上未满 ★

中考信息不断变化,精英中考网www.zhongkaow8.com提供的中考资讯、成绩查询、分数线信息仅供参考,具体以相关教育部门的信息为准!
