2021中考资讯
2021中考分数线
2021中考成绩查询
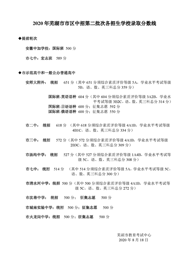
2020芜湖中考第二批高中招生录取分数线
更新时间:2020-8-18 20:40:49 作者:佚名 信息来源:网络
2020芜湖中考第二批高中招生录取分数线
2020年芜湖市初中学业水平考试由文化课、理科实验操作考试、体育等科目组成,满分760分,较去年总分减少60分。市区参加初中学业水平考试的考试人数为12680人,较2019年增加447人。
2020年的初中学业水平考试成绩稳中有升,满分760分,最高分达到744分,单科满分人数也明显提升。以数学、物理、体育为例,2020年市区:
数学满分人数482人,较2019年增加397人;
物理满分人数537人,较2019年增加396人;
体育满分2196人,较2019年增加1447人。
2020年芜湖市区中考成绩依然呈正态分布,生源质量良好。分数段分布如下:(市区)
700分以上1304人,
650分以上3975人,
600分以上5968人,
550分以上7531人,
500分以上8634人。
中考信息不断变化,精英中考网www.zhongkaow8.com提供的中考资讯、成绩查询、分数线信息仅供参考,具体以相关教育部门的信息为准!

