2021中考资讯
2021中考分数线
2021中考成绩查询
2020安阳中考分数线
更新时间:2020-8-7 10:36:00 作者:佚名 信息来源:本站原创
2020安阳中考分数线
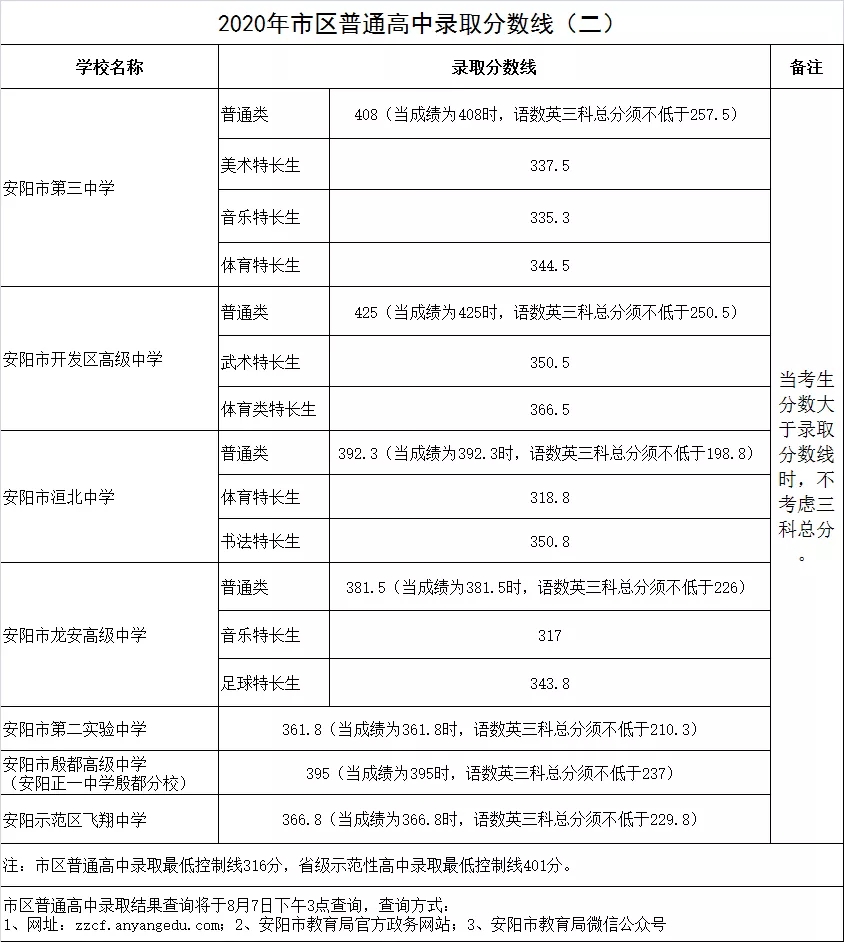
2020年安阳市区普通高中录取分数线
[话筒]提醒广大考生:所有录取分数线以及录取结果查询以市教育局官方发布为准,不要轻信或传播任何非官方渠道消息,以免受骗、贻误入学!
说明:
1.市区普通高中录取最低控制分数线316分;市区省级示范性高中录取最低控制分数线401分。
2.根据市区普通高中录取办法和招生计划,对于总分与录取分数线相同的考生,按其语文、数学、英语三科总分,从高分到低分依次录取,如果三科总分再次出现同分,一并录取,其他招生计划不变。
3.市区考生普通高中录取结果查询方式:可通过@安阳市教育局 官方微博、微信公众号、安阳市教育局官方网站查询。查询时间:8月7日15点左右。
中考信息不断变化,精英中考网www.zhongkaow8.com提供的中考资讯、成绩查询、分数线信息仅供参考,具体以相关教育部门的信息为准!

