您现在的位置: 您现在的位置: 精英中考网 >> 中考 >> 中考分数线 >> 正文

2021中考资讯

2021中考分数线

2021中考成绩查询

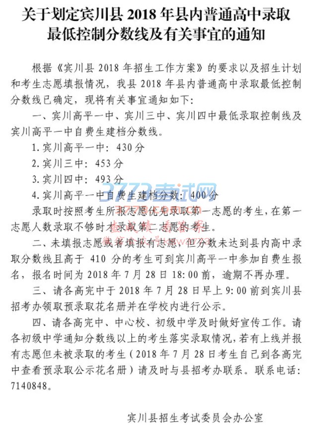
2018大理州宾川县中考分数线(宾川四中、三中、高平一中录取分数线)

更新时间:2018-7-27 12:17:05 作者:佚名 信息来源:本站原创

宾川县2018年县内普通高中录取最低控制分数线划定

宾川县2018年县内普通高中录取最低控制分数线划定

2018大理州宾川县中考分数线(宾川四中、三中、高平一中录取分数线)

中考信息不断变化,精英中考网www.zhongkaow8.com提供的中考资讯、成绩查询、分数线信息仅供参考,具体以相关教育部门的信息为准!

精英中考网是2021中考门户网站,为广大中考生提供2021中考最新消息、2021中考时间、中考试题试卷、复习资料、历年中考满分作文、中考作文题目

2021中考成绩查询、2021中考查分、志愿填报、2021中考录取分数线等

Copyright 精英中考网 All Rights Reserved

版权所有@精英中考网 工信部备案号:粤ICP备2024334618号-2