您现在的位置: 您现在的位置: 精英中考网 >> 高考 >> 大学专业 >> 正文

2022高考资讯

2022高考分数线

2022高考成绩查询

福建艺术职业学院专业设置情况

更新时间:2022-4-11 11:14:42 作者:佚名 信息来源:网络

以下是本站小编为大家整理的福建艺术职业学院专业设置情况,供大家参考,由于专业设置可能会变动,正式填报时需要到学校官网确认准确。

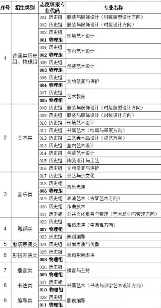
1、福建艺术职业学院专业设置情况

 

高考信息不断变化,精英高考网www.zhongkaow8.com提供的高考资讯、成绩查询、分数线信息仅供参考,具体以相关教育部门的信息为准!

精英高考网是2022年高考资源信息门户网站,为广大考生提供:大学历年录取分数线、2022高考复习资料、2022年高考满分作文、

2022高考成绩查询、高考查分、2022高考分数线、志愿填报、高考本科、专科录取分数线、学习方法等高考生需要的信息

Copyright 精英中考网 All Rights Reserved

版权所有@精英中考网 工信部备案号:粤ICP备2024334618号-2